广东22处高速点段通行缓慢长度超3公里!起终点位置公布
发布时间:2025-10-08 来源:南方都市报

国庆中秋长假接近尾声,10月7日,南都N视频记者从广东交警获悉,根据预判分析,7日、8日迎来返程高峰。假期期间繁忙高速公路路段共10处;车流繁忙服务区共5处;充电繁忙服务区共3处。

690cdbb70f.png

繁忙高速公路路段。

269ae04cd0.png

车流繁忙服务区。

66dd7d9565.png

充电繁忙服务区。

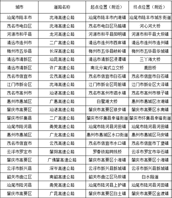
截至10月7日11时30分,全省高速通行缓慢长度超过3公里,时间超过30分钟的点段共22个,分布在河源市、江门市、茂名市、云浮市、韶关市、惠州市、清远市、汕尾市、梅州市、肇庆市。包括龙河高速公路、沈海高速公路、许广高速公路、云茂高速公路、二广高速公路等。

b327d944e4.png

全省高速通行缓慢路段。

◆编辑:吴玉珍◆二审:郑沛锋◆三审:赵伟

版权与免责声明:
① 凡本网注明“来源”为“中山日报”、“中山商报”、“中山网”的所有文字、图片和视频,版权均属中山网所有,任何媒体、网站或个人未经本网协议授权不得转载、链接、转贴或以其他方式复制发表。已经被本网协议授权的媒体、网站,在下载使用时必须注明“来源:中山网”,违者本网将依法追究责任。
② 本网未注明“来源”为“中山日报”、“中山商报”、“中山网”的文/图等稿件均为转载稿,本网转载出于传递更多信息之目的,并不意味着赞同其观点或证实其内容的真实性。如其他媒体、网站或个人从本网下载使用,必须保留本网注明的“来源”,并自负版权等法律责任。如擅自篡改为“来源:中山网”,本网将依法追究责任。如对文章内容有疑议,请及时与我们联系。
③ 如本网转载涉及版权等问题,请作者在两周内速来电或来函与中山网联系。
联系人:陈小姐(电话:0760-88238276)。